5.1.3.37 IfcRelDefinesByObject(关联关系-按对象定义)
5.1.3.37.1 语义定义(Semantic definition)
对象化关系 IfcRelDefinesByObject 定义了作为对象类型分解一部分的对象与作为该类型实例分解一部分的对象实例之间的关系。
IfcRelDefinesByObject 是一个 1 对 N 的关系,因为它允许将一个声明对象信息分配给一个或多个反射对象。这些对象然后共享相同的对象属性集,并且对于 IfcProduct 的子类型,共享最终分配的表示映射。
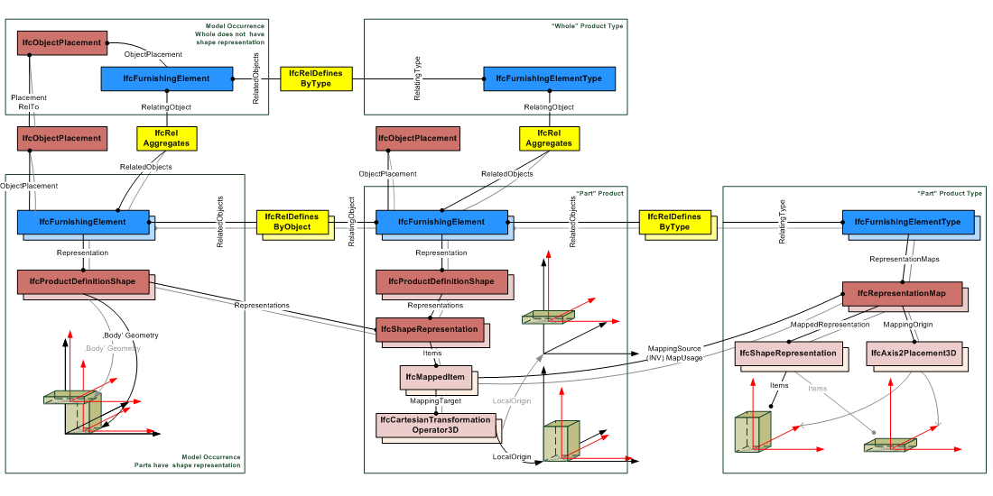
IfcRelDefinesByObject 关系只能连接同时参与同一类型的类型分解和实例分解的对象。IfcRelDefinesByObject 链接被分解的对象类型部分(也称为“声明部分”)与该部分在被分解类型的实例中的实例(也称为“反射部分”),如图 5.1.3.37.A 所示。

IfcRelDefinesByObject 可以与产品类型的形状表示一起使用,如图 5.1.3.37.B 所示。“声明部分”的 IfcShapeRepresentation 由“反射部分”引用。模型实例(整体)的 IfcObjectPlacement 确定项目上下文中的位置。

5.1.3.37.2 实体继承(Entity inheritance)
5.1.3.37.3 特性(Attributes)
| # | 特性(Attributes) | 类型 | 描述 |
|---|---|---|---|
| IfcRoot (4) | |||
| 1 | GlobalId | IfcGloballyUniqueId |
在整个软件世界中分配全局唯一标识符。 |
| 2 | OwnerHistory | OPTIONAL IfcOwnerHistory |
分配有关该对象当前所有权的信息,包括所有者参与者、应用程序、本地标识以及捕获到的关于对象近期更改的信息。 |
| 3 | Name | OPTIONAL IfcLabel |
供参与的软件系统或用户使用的可选名称。对于某些 IfcRoot 的子类型,可能需要插入 Name 特性。这将通过 where 规则强制执行。 |
| 4 | Description | OPTIONAL IfcText |
可选的描述,用于提供信息性注释。 |
| 点击显示 4 个隐藏的继承特性 点击隐藏 4 个继承特性 | |||
| IfcRelDefinesByObject (2) | |||
| 5 | RelatedObjects | SET [1:?] OF IfcObject |
作为对象实例分解一部分的对象,在关系中充当“反射部分”。 |
| 6 | RelatingObject | IfcObject |
作为对象类型分解一部分的对象,在关系中充当“声明部分”。 |
5.1.3.37.4 概念用法(Concept usage)
| 概念 | 用法 | 描述 | |
|---|---|---|---|
| IfcRoot (2) | |||
| Revision Control | General |
使用 IfcOwnerHistory 捕获所有权、历史记录和合并状态。 |
|
| Software Identity | General |
IfcRoot 分配全局唯一 ID。此外,它还可以为概念提供名称和描述。 |
|
| IfcRelationship (2) | |||
| Revision Control | General |
使用 IfcOwnerHistory 捕获所有权、历史记录和合并状态。 |
|
| Software Identity | General |
IfcRoot 分配全局唯一 ID。此外,它还可以为概念提供名称和描述。 |
|
| IfcRelDefines (2) | |||
| Revision Control | General |
使用 IfcOwnerHistory 捕获所有权、历史记录和合并状态。 |
|
| Software Identity | General |
IfcRoot 分配全局唯一 ID。此外,它还可以为概念提供名称和描述。 |
|
| 点击显示 6 个隐藏的继承概念 点击隐藏 6 个继承概念 | |||
| IfcRelDefinesByObject (2) | |||
| Revision Control | General |
使用 IfcOwnerHistory 捕获所有权、历史记录和合并状态。 |
|
| Software Identity | General |
IfcRoot 分配全局唯一 ID。此外,它还可以为概念提供名称和描述。 |
|
5.1.3.37.5 形式化表示(Formal representation)
ENTITY IfcRelDefinesByObject
SUBTYPE OF (IfcRelDefines);
RelatedObjects : SET [1:?] OF IfcObject;
RelatingObject : IfcObject;
END_ENTITY;