5.4.3.53 IfcRelFillsElement(关系填充构件)
5.4.3.53.1 语义定义(Semantic definition)
IfcRelFillsElement 是一个对象化关系,用于表示一个开口元素和一个填充(或部分填充)该开口元素的元素之间的关系。它是一对一的关系。
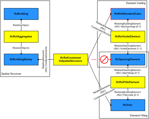
如图 5.4.3.53.A 所示,门插入墙体的表示通过两个独立的关系来实现。首先,通过 IfcWall <-- IfcRelVoidsElement --> IfcOpeningElement 在墙体中创建门洞,然后通过 IfcOpeningElement <-- IfcRelFillsElement --> IfcDoor 将门插入到开口中。图中红色标记表示不应存在将开口与墙体的空间容器连接的 IfcRelContainedInSpatialStructure 关系。

5.4.3.53.2 实体继承(Entity inheritance)
-
- IfcRelFillsElement
- IfcRelConnectsElements
- IfcRelConnectsPortToElement
- IfcRelConnectsPorts
- IfcRelConnectsStructuralActivity
- IfcRelConnectsStructuralMember
- IfcRelContainedInSpatialStructure
- IfcRelCoversBldgElements
- IfcRelCoversSpaces
- IfcRelFlowControlElements
- IfcRelInterferesElements
- IfcRelPositions
- IfcRelReferencedInSpatialStructure
- IfcRelSequence
- IfcRelServicesBuildings
- IfcRelSpaceBoundary
5.4.3.53.3 特性(Attributes)
| # | 特性(Attributes) | 类型 | 描述 |
|---|---|---|---|
| IfcRoot (4) | |||
| 1 | GlobalId | IfcGloballyUniqueId |
在整个软件世界中分配全局唯一标识符。 |
| 2 | OwnerHistory | OPTIONAL IfcOwnerHistory |
分配有关该对象当前所有权的信息,包括所有者参与者、应用程序、本地标识以及捕获到的关于对象近期更改的信息。 |
| 3 | Name | OPTIONAL IfcLabel |
供参与的软件系统或用户使用的可选名称。对于某些 IfcRoot 的子类型,可能需要插入 Name 特性。这将通过 where 规则强制执行。 |
| 4 | Description | OPTIONAL IfcText |
可选的描述,用于提供信息性注释。 |
| 点击显示 4 个隐藏的继承特性 点击隐藏 4 个继承特性 | |||
| IfcRelFillsElement (2) | |||
| 5 | RelatingOpeningElement | IfcOpeningElement |
通过此关系被填充的开口元素。 |
| 6 | RelatedBuildingElement | IfcElement |
对完全或部分占据相关开口的元素的引用。 |
5.4.3.53.4 概念用法(Concept usage)
| 概念 | 用法 | 描述 | |
|---|---|---|---|
| IfcRoot (2) | |||
| Revision Control | General |
使用 IfcOwnerHistory 捕获所有权、历史记录和合并状态。 |
|
| Software Identity | General |
IfcRoot 分配全局唯一 ID。此外,它还可以为概念提供名称和描述。 |
|
| IfcRelationship (2) | |||
| Revision Control | General |
使用 IfcOwnerHistory 捕获所有权、历史记录和合并状态。 |
|
| Software Identity | General |
IfcRoot 分配全局唯一 ID。此外,它还可以为概念提供名称和描述。 |
|
| IfcRelConnects (2) | |||
| Revision Control | General |
使用 IfcOwnerHistory 捕获所有权、历史记录和合并状态。 |
|
| Software Identity | General |
IfcRoot 分配全局唯一 ID。此外,它还可以为概念提供名称和描述。 |
|
| 点击显示 6 个隐藏的继承概念 点击隐藏 6 个继承概念 | |||
| IfcRelFillsElement (2) | |||
| Revision Control | General |
使用 IfcOwnerHistory 捕获所有权、历史记录和合并状态。 |
|
| Software Identity | General |
IfcRoot 分配全局唯一 ID。此外,它还可以为概念提供名称和描述。 |
|
5.4.3.53.5 形式化表示(Formal representation)
ENTITY IfcRelFillsElement
SUBTYPE OF (IfcRelConnects);
RelatingOpeningElement : IfcOpeningElement;
RelatedBuildingElement : IfcElement;
END_ENTITY;