8.9.3.59 IfcSeamCurve(接缝曲线)
8.9.3.59.1 语义定义(Semantic definition)
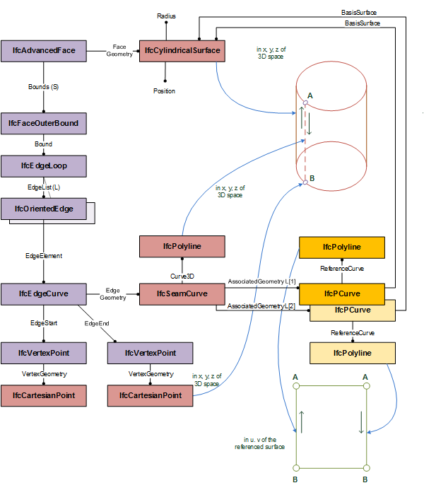
IfcSeamCurve 是一种三维曲线,它通过两个不同的p曲线提供额外的表示,这两个p曲线描述了闭合参数曲面两个极端端点的同一曲线。
NOTE&bbsp; 圆柱体上的"接缝"在参数空间中表示为u=0或u=360度的线。
图1展示了一个实例图,解释了_IfcSeamCurve_作为_IfcCylindricalSurface_边界曲线的使用。

8.9.3.59.2 实体继承(Entity inheritance)
-
- IfcCurve
- IfcAnnotationFillArea
- IfcBooleanResult
- IfcBoundingBox
- IfcCartesianPointList
- IfcCartesianTransformationOperator
- IfcCsgPrimitive3D
- IfcDirection
- IfcFaceBasedSurfaceModel
- IfcFillAreaStyleHatching
- IfcFillAreaStyleTiles
- IfcGeometricSet
- IfcHalfSpaceSolid
- IfcLightSource
- IfcPlacement
- IfcPlanarExtent
- IfcPoint
- IfcSectionedSpine
- IfcSegment
- IfcShellBasedSurfaceModel
- IfcSolidModel
- IfcSurface
- IfcTessellatedItem
- IfcTextLiteral
- IfcVector
8.9.3.59.3 特性(Attributes)
| # | 特性(Attributes) | 类型 | 描述 |
|---|---|---|---|
| IfcRepresentationItem (2) | |||
| LayerAssignment | SET [0:1] OF IfcPresentationLayerAssignment FOR AssignedItems |
将表示项分配给单个或多个层。LayerAssignments 可以覆盖其所在的 IfcRepresentation 的 Items 列表中的 LayerAssignments。 |
|
| StyledByItem | SET [0:1] OF IfcStyledItem FOR Item |
引用为表示提供表现信息的 IfcStyledItem,例如,为几何曲线提供曲线样式,包括颜色和厚度。 |
|
| IfcCurve (1) | |||
| * | Dim | IfcDimensionCount |
此属性是形式化派生的
此抽象类的空间维度,所有子类(如 IfcLine、IfcConic 和 IfcBoundedCurve)的定义各不相同。 |
| 点击显示 3 个隐藏的继承特性 点击隐藏 3 个继承特性 | |||
| IfcSurfaceCurve (4) | |||
| 1 | Curve3D | IfcCurve |
作为曲面曲线三维表示的曲线。 |
| 2 | AssociatedGeometry | LIST [1:2] OF IfcPcurve |
定义与曲面曲线关联的一个或两个曲面的参数曲线列表。列表中的两个元素表示该曲线具有两个曲面关联,这两个关联不必是不同曲面。作为参数曲线,它还在该曲面的参数空间中关联一条基础曲线,作为曲面曲线的替代表示。 |
| 3 | MasterRepresentation | IfcPreferredSurfaceCurveRepresentation |
MasterRepresentation 定义了用于确定 IfcSurfaceCurve 唯一参数化的曲线。 主表示取值为 Curve3D、PCurve_S1 或 PCurve_S2 之一,分别表示对三维曲线或关联几何列表中第一条或第二条参数曲线的偏好。多重表示提供了以多种形式传递数据的能力,即使数据在几何上预期是相同的。 |
| * | BasisSurface | SET [1:2] OF IfcSurface |
此属性是形式化派生的
IfcSurfaceCurve 所处的曲面或曲面组。这由 AssociatedGeometry 列表确定。 |
8.9.3.59.4 形式化命题(Formal propositions)
| 名称 | 描述 |
|---|---|
| SameSurface |
两个关联的几何元素应关联到同一曲面。 |
|
|
| TwoPCurves |
相交曲线应恰好有两个关联的几何元素。 |
|
|
8.9.3.59.5 形式化表示(Formal representation)
ENTITY IfcSeamCurve
SUBTYPE OF (IfcSurfaceCurve);
WHERE
SameSurface : IfcAssociatedSurface(SELF\IfcSurfaceCurve.AssociatedGeometry[1]) = IfcAssociatedSurface(SELF\IfcSurfaceCurve.AssociatedGeometry[2]);
TwoPCurves : SIZEOF(SELF\IfcSurfaceCurve.AssociatedGeometry) = 2;
END_ENTITY;