7.3.3.8 IfcConstructionResourceType(施工资源类型)
抽象 该定义可能不会被直接实例化。
7.3.3.8.1 语义定义(Semantic definition)
IfcConstructionResourceType 是建筑项目中使用的不同资源类型的抽象泛化,主要包括人工、材料、设备和产品资源类型,以及分包资源类型和聚合资源类型,如班组资源类型。
资源类型代表“某物的使用”的模型,不一定对应于特定类型的对象,如人或车辆,而是代表这些对象的可能用途,如一般人工或设备车队。资源类型可以代表一般用途(定义了消耗特性但未分配任务类型)或特定任务的资源类型(定义了生产特性并具有 IfcTask 分配)。
建筑资源类型捕获了将资源应用于特定任务类型的通用生产率和成本费率。
组合使用定义
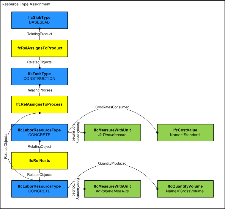
资源类型可以通过 IfcRelNests 关系分解为嵌套的资源类型,指示将资源应用于特定任务类型时的生产率,其中 IfcRelNests.RelatingObject 指向通用资源类型,IfcRelNests.RelatedObjects 指向一个或多个特定任务的生产率。例如,可以为“木工”定义一个 IfcLaborResourceType,它可能嵌套一个用于“木工 - 墙体框架”的 IfcLaborResourceType 和另一个用于“木工 - 石膏板”的 IfcLaborResourceType,每个嵌套的资源类型都可以根据特定的任务类型(IfcTaskType)具有生产率。
分配使用定义
可以使用 IfcRelAssignsToProcess 关系将资源类型分配给工艺类型(IfcTypeProcess 子类),如图 7.3.3.8.A 所示。这种关系表明资源类型适用于该工艺类型的使用(例如 IfcTaskType.PredefinedType)。这种关系支持一种场景:放置一个特定 IfcTypeProduct 的 IfcProduct,查询一组用于构建该产品的 IfcTypeProcess 工艺类型(例如 IfcTaskTypeEnum.CONSTRUCTION),查询每个 IfcTypeProcess 以获取一组用于执行该工艺的 IfcTypeResource 资源类型,最后选择一个 IfcTypeProcess 和 IfcTypeResource 的组合,从而实现实例化的 IfcTask 出现次数最短和/或实例化的 IfcConstructionResource 出现成本最低。

7.3.3.8.2 实体继承(Entity inheritance)
7.3.3.8.3 特性(Attributes)
| # | 特性(Attributes) | 类型 | 描述 |
|---|---|---|---|
| IfcRoot (4) | |||
| 1 | GlobalId | IfcGloballyUniqueId |
在整个软件世界中分配全局唯一标识符。 |
| 2 | OwnerHistory | OPTIONAL IfcOwnerHistory |
分配有关该对象当前所有权的信息,包括所有者参与者、应用程序、本地标识以及捕获到的关于对象近期更改的信息。 |
| 3 | Name | OPTIONAL IfcLabel |
供参与的软件系统或用户使用的可选名称。对于某些 IfcRoot 的子类型,可能需要插入 Name 特性。这将通过 where 规则强制执行。 |
| 4 | Description | OPTIONAL IfcText |
可选的描述,用于提供信息性注释。 |
| IfcObjectDefinition (7) | |||
| HasAssignments | SET [0:?] OF IfcRelAssigns FOR RelatedObjects |
引用分配(通过关联关系)其他 IfcObject 子类型到此对象实例的关系对象。例如,与产品、过程、控制、资源或组的关联。 |
|
| Nests | SET [0:1] OF IfcRelNests FOR RelatedObjects |
引用作为嵌套的分解关系。它确定此对象定义是顺序整体/部分分解关系中的一部分。对象实例或类型只能是单个分解的一部分(仅允许分层结构)。 |
|
| IsNestedBy | SET [0:?] OF IfcRelNests FOR RelatingObject |
引用作为嵌套的分解关系。它确定此对象定义是顺序整体/部分分解关系中的整体。对象或对象类型可以被多个其他对象(实例或类型)嵌套。 |
|
| HasContext | SET [0:1] OF IfcRelDeclares FOR RelatedDefinitions |
引用提供上下文信息的上下文,例如项目单位或表示上下文。它只应断言在最上层的非空间对象上。 |
|
| IsDecomposedBy | SET [0:?] OF IfcRelAggregates FOR RelatingObject |
引用作为聚合的分解关系。它确定此对象定义是无序整体/部分分解关系中的整体。对象定义可以被多个其他对象(实例或部分)聚合。 |
|
| Decomposes | SET [0:1] OF IfcRelAggregates FOR RelatedObjects |
引用作为聚合的分解关系。它确定此对象定义是无序整体/部分分解关系中的一部分。对象定义只能是单个分解的一部分(仅允许分层结构)。 |
|
| HasAssociations | SET [0:?] OF IfcRelAssociates FOR RelatedObjects |
引用将外部资源或资源定义与对象关联的关系对象。例如,与库、文档或分类的关联。 |
|
| IfcTypeObject (3) | |||
| 5 | ApplicableOccurrence | OPTIONAL IfcIdentifier |
此特性可选地定义了实例对象的数据类型,类型对象可以关联到该实例对象。如果不存在,则不对类型对象适用于哪个实例对象给出任何限制。使用以下约定:
|
| 6 | HasPropertySets | OPTIONAL SET [1:?] OF IfcPropertySetDefinition |
与对象类型关联的、并且是引用此对象类型的全部实例对象共有的属性集集合。
|
| Types | SET [0:1] OF IfcRelDefinesByType FOR RelatingType |
指向关系 IfcRelDefinesByType 的引用,从而指向由该类型定义的那些实例对象。 |
|
| IfcTypeResource (4) | |||
| 7 | Identification | OPTIONAL IfcIdentifier |
为资源类型指定的标识符。 |
| 8 | LongDescription | OPTIONAL IfcText |
详细描述该资源的文本长描述。 |
| 9 | ResourceType | OPTIONAL IfcLabel |
该类型表示一个特定的类型,用于进一步指示资源。其使用需要在可实例化子类型层面建立。特别是,如果属性 PredefinedType 的枚举设置为 USERDEFINED,则它包含用户定义的类型。 |
| ResourceOf | SET [0:?] OF IfcRelAssignsToResource FOR RelatingResource |
与其他对象的关系集合,例如此资源类型是其资源的(产品、进程、控制、资源或参与者)。 |
|
| 点击显示 18 个隐藏的继承特性 点击隐藏 18 个继承特性 | |||
| IfcConstructionResourceType (2) | |||
| 10 | BaseCosts | OPTIONAL LIST [1:?] OF IfcAppliedValue |
指示应计算其累计金额的单位成本和环境影响。此类单位成本可分为 Name(例如“标准”、“加班”),并可包含适用于不同日期的成本值层次结构(使用 IfcCostValue.ApplicableDate 和 IfcCostValue.FixedUntilDate)。 |
| 11 | BaseQuantity | OPTIONAL IfcPhysicalQuantity |
标识 BaseQuantityProduced 所适用的数量。IfcPhysicalQuantity 的 Name 标识所测量的数量定义,例如“GrossVolume”。对于基于生产的资源(例如木工),此值引用已分配给已分配 IfcTask 的 IfcProduct 上的数量。对于基于持续时间的资源(例如安全检查员、设备燃料),此值引用可能已分配给已分配 IfcTaskType 出现次数的数量。 |
7.3.3.8.4 属性集
-
Pset_ConstructionResource
- ScheduleWorkProgression
- ActualWorkTime
- RemainingWorkProgression
- ScheduleCost
- ActualCost
- RemainingCost
- ScheduleCompletion
- ActualCompletion
7.3.3.8.8 概念用法(Concept usage)
| 概念 | 用法 | 描述 | |
|---|---|---|---|
| IfcRoot (2) | |||
| Revision Control | General |
使用 IfcOwnerHistory 捕获所有权、历史记录和合并状态。 |
|
| Software Identity | General |
IfcRoot 分配全局唯一 ID。此外,它还可以为概念提供名称和描述。 |
|
| IfcObjectDefinition (11) | |||
| Classification Association | General |
任何对象实例或对象类型都可以具有对特定分类引用的引用,即对分类系统中特定方面的引用。 |
|
| Aggregation | General |
聚合表示整体结构(称为“复合体”)与从属组件(称为“部分”)之间的内部无序部分组成关系。聚合的概念有多种用法。例如:
聚合是一种双向关系,从复合体到其部分的这种关系称为分解(Decomposition),从部分到其复合体的这种关系称为组合(Composition)。
|
|
| Approval Association | General |
概念 批准关联 描述了对象或对象类型如何关联批准,指示谁需要批准数据、是否已批准的状态以及批准的日期/时间。批准可能需要多个方扮演各种角色。
|
|
| Constraint Association | General |
概念 约束关联 描述了对象或对象类型如何关联约束,指示需要满足的定性目标或定量指标。 基于指标的约束是可衡量的,使得指标有效的状态是计算机可解释的。指标约束基于简单的条件逻辑,例如大于特定值或包含在指定列表或表中。约束可以使用布尔逻辑(如 AND、OR、XOR 或 NOT)组合多个指标。
|
|
| Document Association | General |
概念 文档关联 描述了对象或对象类型如何关联文档,指示外部文件。文档可以整体引用,例如用于捕获产品手册、数据表、多媒体内容或缩略图。文档中的内容可以从任何对象引用,并可用于同步其他文件中的信息,例如项目管理应用程序的项目计划。 文档的典型元数据,如发布日期、编辑者等,可以与关联一起捕获,但文档内容仍保留在外部文件中。
|
|
| Library Association | General |
概念 库关联 描述了对象和对象类型如何关联库实体,指示另一个数据源,例如来自模型服务器、产品库或外部数据库或系统,这些数据源用更多详细信息丰富数据。库可以整体从项目或项目库中引用,指示数据的源和版本。库中的内容可以从项目或项目库中的任何对象、类型对象、属性和某些资源模式实体中引用。
|
|
| Material Association | General |
任何产品或产品类型都可以关联材料,以指示对象的物理组成。 材料可以具有用于表面样式的表示,指示 3D 渲染的颜色、纹理和光反射率。材料可以具有用于填充样式的表示,指示 2D 渲染的颜色、图案和阴影线。材料可以具有密度、弹性、热阻等属性,如本规范中所定义。材料也可以根据引用的行业标准进行分类。
|
|
| Material Single | General |
材料直接与产品和产品类型关联,以表示整个对象的均匀材料。 材料也可以与 IfcTypeObject 关联,为该类型的实例定义材料。如果材料同时在 IfcTypeObject 和 IfcObject 上进行关联,则直接分配给 IfcObject 的材料具有优先权。
|
|
| Nesting | General |
嵌套表示主体结构(称为“主机”)与附加组件(称为“被托管元素”)之间的外部有序部分组成关系。嵌套的概念有多种用法。例如:
嵌套是一种双向关系,从主机结构到其附加组件的关系称为嵌套(Nesting),从组件到其包含结构的关系称为托管(Hosting)。
|
|
| Revision Control | General |
使用 IfcOwnerHistory 捕获所有权、历史记录和合并状态。 |
|
| Software Identity | General |
IfcRoot 分配全局唯一 ID。此外,它还可以为概念提供名称和描述。 |
|
| IfcTypeObject (13) | |||
| Aggregation | General |
聚合表示整体结构(称为“复合体”)与从属组件(称为“部分”)之间的内部无序部分组成关系。聚合的概念有多种用法。例如:
聚合是一种双向关系,从复合体到其部分的这种关系称为分解(Decomposition),从部分到其复合体的这种关系称为组合(Composition)。
|
|
| Approval Association | General |
概念 批准关联 描述了对象或对象类型如何关联批准,指示谁需要批准数据、是否已批准的状态以及批准的日期/时间。批准可能需要多个方扮演各种角色。
|
|
| Classification Association | General |
任何对象实例或对象类型都可以具有对特定分类引用的引用,即对分类系统中特定方面的引用。 |
|
| Constraint Association | General |
概念 约束关联 描述了对象或对象类型如何关联约束,指示需要满足的定性目标或定量指标。 基于指标的约束是可衡量的,使得指标有效的状态是计算机可解释的。指标约束基于简单的条件逻辑,例如大于特定值或包含在指定列表或表中。约束可以使用布尔逻辑(如 AND、OR、XOR 或 NOT)组合多个指标。
|
|
| Document Association | General |
概念 文档关联 描述了对象或对象类型如何关联文档,指示外部文件。文档可以整体引用,例如用于捕获产品手册、数据表、多媒体内容或缩略图。文档中的内容可以从任何对象引用,并可用于同步其他文件中的信息,例如项目管理应用程序的项目计划。 文档的典型元数据,如发布日期、编辑者等,可以与关联一起捕获,但文档内容仍保留在外部文件中。
|
|
| Library Association | General |
概念 库关联 描述了对象和对象类型如何关联库实体,指示另一个数据源,例如来自模型服务器、产品库或外部数据库或系统,这些数据源用更多详细信息丰富数据。库可以整体从项目或项目库中引用,指示数据的源和版本。库中的内容可以从项目或项目库中的任何对象、类型对象、属性和某些资源模式实体中引用。
|
|
| Material Association | General |
任何产品或产品类型都可以关联材料,以指示对象的物理组成。 材料可以具有用于表面样式的表示,指示 3D 渲染的颜色、纹理和光反射率。材料可以具有用于填充样式的表示,指示 2D 渲染的颜色、图案和阴影线。材料可以具有密度、弹性、热阻等属性,如本规范中所定义。材料也可以根据引用的行业标准进行分类。
|
|
| Material Single | General |
材料直接与产品和产品类型关联,以表示整个对象的均匀材料。 材料也可以与 IfcTypeObject 关联,为该类型的实例定义材料。如果材料同时在 IfcTypeObject 和 IfcObject 上进行关联,则直接分配给 IfcObject 的材料具有优先权。
|
|
| Nesting | General |
嵌套表示主体结构(称为“主机”)与附加组件(称为“被托管元素”)之间的外部有序部分组成关系。嵌套的概念有多种用法。例如:
嵌套是一种双向关系,从主机结构到其附加组件的关系称为嵌套(Nesting),从组件到其包含结构的关系称为托管(Hosting)。
|
|
| Object Type Predefined Type | General |
=========================== 许多对象实例和对象类型实体都有一个名为 PredefinedType 的特性,该特性由一个特定的枚举组成。这种预定义类型本质上提供了另一个继承级别,以在无需额外实体的情况下进一步区分对象。预定义类型不仅是信息性的;各种规则适用,例如适用的属性集、部件组成和分配端口。如果对象通过 IfcTypeObject 进行类型化,则仅当 IfcTypeObject 处的 PredefinedType 设置为 NOTDEFINED 时,才能使用 IfcObject 实例处的 PredefinedType。 请注意,PredefinedType 特性本身是在继承层次结构的叶类中定义的,并为该给定叶类提供了一个特定的枚举特性。
|
|
| Property Sets for Types | General |
用于类型的属性集 概念模板描述了对象类型如何与一个或多个属性集相关联。一个属性集包含一个或多个属性。单个属性的数据类型是单值、枚举值、有界值、表值、引用值、列表值以及属性实例的组合。 分配给对象类型的属性值同样适用于该对象类型的所有实例,请参阅 对象类型定义 概念,除非它被具有相同名称的属性在具有相同名称的属性集中被单个对象实例覆盖。
|
|
| Revision Control | General |
使用 IfcOwnerHistory 捕获所有权、历史记录和合并状态。 |
|
| Software Identity | General |
IfcRoot 分配全局唯一 ID。此外,它还可以为概念提供名称和描述。 |
|
| IfcTypeResource (13) | |||
| Aggregation | General |
聚合表示整体结构(称为“复合体”)与从属组件(称为“部分”)之间的内部无序部分组成关系。聚合的概念有多种用法。例如:
聚合是一种双向关系,从复合体到其部分的这种关系称为分解(Decomposition),从部分到其复合体的这种关系称为组合(Composition)。
|
|
| Approval Association | General |
概念 批准关联 描述了对象或对象类型如何关联批准,指示谁需要批准数据、是否已批准的状态以及批准的日期/时间。批准可能需要多个方扮演各种角色。
|
|
| Classification Association | General |
任何对象实例或对象类型都可以具有对特定分类引用的引用,即对分类系统中特定方面的引用。 |
|
| Constraint Association | General |
概念 约束关联 描述了对象或对象类型如何关联约束,指示需要满足的定性目标或定量指标。 基于指标的约束是可衡量的,使得指标有效的状态是计算机可解释的。指标约束基于简单的条件逻辑,例如大于特定值或包含在指定列表或表中。约束可以使用布尔逻辑(如 AND、OR、XOR 或 NOT)组合多个指标。
|
|
| Document Association | General |
概念 文档关联 描述了对象或对象类型如何关联文档,指示外部文件。文档可以整体引用,例如用于捕获产品手册、数据表、多媒体内容或缩略图。文档中的内容可以从任何对象引用,并可用于同步其他文件中的信息,例如项目管理应用程序的项目计划。 文档的典型元数据,如发布日期、编辑者等,可以与关联一起捕获,但文档内容仍保留在外部文件中。
|
|
| Library Association | General |
概念 库关联 描述了对象和对象类型如何关联库实体,指示另一个数据源,例如来自模型服务器、产品库或外部数据库或系统,这些数据源用更多详细信息丰富数据。库可以整体从项目或项目库中引用,指示数据的源和版本。库中的内容可以从项目或项目库中的任何对象、类型对象、属性和某些资源模式实体中引用。
|
|
| Material Association | General |
任何产品或产品类型都可以关联材料,以指示对象的物理组成。 材料可以具有用于表面样式的表示,指示 3D 渲染的颜色、纹理和光反射率。材料可以具有用于填充样式的表示,指示 2D 渲染的颜色、图案和阴影线。材料可以具有密度、弹性、热阻等属性,如本规范中所定义。材料也可以根据引用的行业标准进行分类。
|
|
| Material Single | General |
材料直接与产品和产品类型关联,以表示整个对象的均匀材料。 材料也可以与 IfcTypeObject 关联,为该类型的实例定义材料。如果材料同时在 IfcTypeObject 和 IfcObject 上进行关联,则直接分配给 IfcObject 的材料具有优先权。
|
|
| Nesting | General |
嵌套表示主体结构(称为“主机”)与附加组件(称为“被托管元素”)之间的外部有序部分组成关系。嵌套的概念有多种用法。例如:
嵌套是一种双向关系,从主机结构到其附加组件的关系称为嵌套(Nesting),从组件到其包含结构的关系称为托管(Hosting)。
|
|
| Object Type Predefined Type | General |
=========================== 许多对象实例和对象类型实体都有一个名为 PredefinedType 的特性,该特性由一个特定的枚举组成。这种预定义类型本质上提供了另一个继承级别,以在无需额外实体的情况下进一步区分对象。预定义类型不仅是信息性的;各种规则适用,例如适用的属性集、部件组成和分配端口。如果对象通过 IfcTypeObject 进行类型化,则仅当 IfcTypeObject 处的 PredefinedType 设置为 NOTDEFINED 时,才能使用 IfcObject 实例处的 PredefinedType。 请注意,PredefinedType 特性本身是在继承层次结构的叶类中定义的,并为该给定叶类提供了一个特定的枚举特性。
|
|
| Property Sets for Types | General |
用于类型的属性集 概念模板描述了对象类型如何与一个或多个属性集相关联。一个属性集包含一个或多个属性。单个属性的数据类型是单值、枚举值、有界值、表值、引用值、列表值以及属性实例的组合。 分配给对象类型的属性值同样适用于该对象类型的所有实例,请参阅 对象类型定义 概念,除非它被具有相同名称的属性在具有相同名称的属性集中被单个对象实例覆盖。
|
|
| Revision Control | General |
使用 IfcOwnerHistory 捕获所有权、历史记录和合并状态。 |
|
| Software Identity | General |
IfcRoot 分配全局唯一 ID。此外,它还可以为概念提供名称和描述。 |
|
| 点击显示 39 个隐藏的继承概念 点击隐藏 39 个继承概念 | |||
| IfcConstructionResourceType (14) | |||
| Aggregation | General |
聚合表示整体结构(称为“复合体”)与从属组件(称为“部分”)之间的内部无序部分组成关系。聚合的概念有多种用法。例如:
聚合是一种双向关系,从复合体到其部分的这种关系称为分解(Decomposition),从部分到其复合体的这种关系称为组合(Composition)。
|
|
| Approval Association | General |
概念 批准关联 描述了对象或对象类型如何关联批准,指示谁需要批准数据、是否已批准的状态以及批准的日期/时间。批准可能需要多个方扮演各种角色。
|
|
| Classification Association | General |
任何对象实例或对象类型都可以具有对特定分类引用的引用,即对分类系统中特定方面的引用。 |
|
| Constraint Association | General |
概念 约束关联 描述了对象或对象类型如何关联约束,指示需要满足的定性目标或定量指标。 基于指标的约束是可衡量的,使得指标有效的状态是计算机可解释的。指标约束基于简单的条件逻辑,例如大于特定值或包含在指定列表或表中。约束可以使用布尔逻辑(如 AND、OR、XOR 或 NOT)组合多个指标。
|
|
| Document Association | General |
概念 文档关联 描述了对象或对象类型如何关联文档,指示外部文件。文档可以整体引用,例如用于捕获产品手册、数据表、多媒体内容或缩略图。文档中的内容可以从任何对象引用,并可用于同步其他文件中的信息,例如项目管理应用程序的项目计划。 文档的典型元数据,如发布日期、编辑者等,可以与关联一起捕获,但文档内容仍保留在外部文件中。
|
|
| Library Association | General |
概念 库关联 描述了对象和对象类型如何关联库实体,指示另一个数据源,例如来自模型服务器、产品库或外部数据库或系统,这些数据源用更多详细信息丰富数据。库可以整体从项目或项目库中引用,指示数据的源和版本。库中的内容可以从项目或项目库中的任何对象、类型对象、属性和某些资源模式实体中引用。
|
|
| Material Association | General |
任何产品或产品类型都可以关联材料,以指示对象的物理组成。 材料可以具有用于表面样式的表示,指示 3D 渲染的颜色、纹理和光反射率。材料可以具有用于填充样式的表示,指示 2D 渲染的颜色、图案和阴影线。材料可以具有密度、弹性、热阻等属性,如本规范中所定义。材料也可以根据引用的行业标准进行分类。
|
|
| Material Single | General |
材料直接与产品和产品类型关联,以表示整个对象的均匀材料。 材料也可以与 IfcTypeObject 关联,为该类型的实例定义材料。如果材料同时在 IfcTypeObject 和 IfcObject 上进行关联,则直接分配给 IfcObject 的材料具有优先权。
|
|
| Nesting | General |
嵌套表示主体结构(称为“主机”)与附加组件(称为“被托管元素”)之间的外部有序部分组成关系。嵌套的概念有多种用法。例如:
嵌套是一种双向关系,从主机结构到其附加组件的关系称为嵌套(Nesting),从组件到其包含结构的关系称为托管(Hosting)。
|
|
| Object Type Predefined Type | General |
=========================== 许多对象实例和对象类型实体都有一个名为 PredefinedType 的特性,该特性由一个特定的枚举组成。这种预定义类型本质上提供了另一个继承级别,以在无需额外实体的情况下进一步区分对象。预定义类型不仅是信息性的;各种规则适用,例如适用的属性集、部件组成和分配端口。如果对象通过 IfcTypeObject 进行类型化,则仅当 IfcTypeObject 处的 PredefinedType 设置为 NOTDEFINED 时,才能使用 IfcObject 实例处的 PredefinedType。 请注意,PredefinedType 特性本身是在继承层次结构的叶类中定义的,并为该给定叶类提供了一个特定的枚举特性。
|
|
| Property Sets for Objects | General |
用于对象的属性集 概念模板描述了对象实例如何与一个或多个属性集相关联。一个属性集包含一个或多个属性。单个属性的数据类型是单值、枚举值、有界值、表值、引用值、列表值以及属性实例的组合。 属性集也可以与对象类型相关联,请参阅 用于类型的属性集 概念。然后,它们定义了所有相同类型实例的通用属性。如果同一属性(按名称)由同一属性集(按名称)提供,则直接分配给对象实例的属性将覆盖分配给对象类型的属性。
此概念可应用于以下资源 |
|
| Property Sets for Types | General |
用于类型的属性集 概念模板描述了对象类型如何与一个或多个属性集相关联。一个属性集包含一个或多个属性。单个属性的数据类型是单值、枚举值、有界值、表值、引用值、列表值以及属性实例的组合。 分配给对象类型的属性值同样适用于该对象类型的所有实例,请参阅 对象类型定义 概念,除非它被具有相同名称的属性在具有相同名称的属性集中被单个对象实例覆盖。
|
|
| Revision Control | General |
使用 IfcOwnerHistory 捕获所有权、历史记录和合并状态。 |
|
| Software Identity | General |
IfcRoot 分配全局唯一 ID。此外,它还可以为概念提供名称和描述。 |
|
7.3.3.8.9 形式化表示(Formal representation)
ENTITY IfcConstructionResourceType
ABSTRACT SUPERTYPE OF (ONEOF
(IfcConstructionEquipmentResourceType
,IfcConstructionMaterialResourceType
,IfcConstructionProductResourceType
,IfcCrewResourceType
,IfcLaborResourceType
,IfcSubContractResourceType))
SUBTYPE OF (IfcTypeResource);
BaseCosts : OPTIONAL LIST [1:?] OF IfcAppliedValue;
BaseQuantity : OPTIONAL IfcPhysicalQuantity;
END_ENTITY;